EN
//m.iscstaffing.com/

附件4


关于开放服务贸易领域的具体承诺


一、根据《内地与澳门关于建立更紧密经贸关系的安排》(以下简称《安排》),内地与澳门特别行政区就开放服务贸易领域的具体承诺制定本附件。

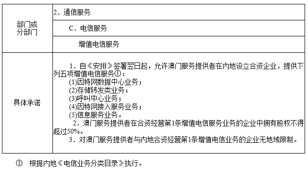
二、自2004年1月1日起,内地对澳门服务及服务提供者实施本附件表1所列明的具体承诺。表1是本附件的组成部分。有关通信服务中的增值电信服务的承诺自《安排》签署翌日起实施。

三、对于本附件未涉及的服务贸易部门、分部门或有关措施,内地按《中华人民共和国加入世界贸易组织议定书》附件9《服务贸易具体承诺减让表第2条最惠国待遇豁免清单》执行。

四、对于本附件表1所列明的具体承诺的实施,除执行本附件的规定外,还应适用内地有关法律法规和行政规章。

五、自2004年1月1日起,对本附件涵盖的服务领域,澳门对内地服务及服务提供者不增加任何限制性措施。

六、双方将通过磋商,拟订和实施澳门对内地进一步开放服务业的内容。有关具体承诺将列入表2。表2是本附件的组成部分。

七、双方将通过磋商,拟订和实施澳门对内地人员取得澳门专业资格的具体承诺。

八、当因执行本附件对任何一方的贸易和相关产业造成重大影响时,应一方要求,双方应对本附件的有关条款进行磋商。

九、本附件自双方代表正式签署之日起生效。


本附件以中文书就,一式两份。

本附件于二〇〇三年十月十七日在澳门签署。


            中华人民共和国                 中华人民共和国

             商务部副部长              澳门特别行政区经济财政司司长

             安民(签字)                   谭伯源(签字)


表1

















































表2


澳门向内地开放服务贸易的具体承诺 


  ① 双方将通过磋商,拟订和实施澳门对内地进一步开放服务业的内容。有关具体承诺将列入本表。

扫一扫在手机打开当前页
Baidu
map